2022年黄州城区义务教育招生入学方案出炉
2022年黄州城区义务教育招生入学方案
为贯彻落实《中共中央 国务院关于深化教育教学改革全面提高义务教育质量的意见》(中发〔2019〕26号)精神,切实做好2022年黄州城区义务教育招生入学工作,根据相关政策要求,制定本方案。
一、指导思想
严格执行国家、省、市相关政策法规和文件精神,切实保障适龄儿童少年接受义务教育的权利,构建良好的教育生态,维护正常招生和办学秩序,促进黄州城区义务教育高质量发展。
二、工作原则
(一)坚持免试入学。严格执行义务教育适龄儿童少年免试入学规定,城区义务教育学校禁止以考试方式择优选拔新生和转插生,不得以各类竞赛证书、学科竞赛成绩或考级证明等作为招生依据。
(二)坚持就近入学。按“学校划片招生、相对就近入学”的原则,根据城区适龄人口数量和分布状况、学校布局和规模、交通状况等因素,为每一所公办义务教育学校合理划定招生片区范围,科学稳妥统筹安排城区学位。
(三)坚持公平公正。做到招生计划、招生范围、招生程序、报名条件、招生方式、录取结果“六公开”,自觉接受社会监督。坚持公平、公正面向每一个适龄儿童少年、面向城区每一所学校,实行阳光招生。
(四)坚持“城区一体”。在区委、区政府领导下,成立黄州区义务教育招生工作领导小组,下设黄州区义务教育招生办公室(简称“区义招办”,下同)具体组织实施。城区统一下达招生计划,统一建立招生平台,统一资格审查,统一划分片区,统一录取注册。
三、小学新生入学
(一)入学基本条件
1.年龄条件:年满六周岁(2016年8月31日及此日前出生)。
2.居住条件:符合下列条件之一者均可。
(1)具有黄州城区户籍;
(2)在黄州城区有合法居住房产;
(3)适龄儿童或其父母一方在黄州城区居住并持有黄州城区公安机关核发的有效期内的居住证。
(二)片区划分
根据城区学校布局、办学规模、生源分布等情况,合理划片,分配入学。
1.在黄州城区有合法居住房产并已入住的适龄儿童,按相对就近原则划片入学。
2.具有下列情况之一的适龄儿童,统筹安排入学。
(1)具有黄州城区户籍但无合法居住房产;
(2)具有黄州城区合法居住房产,但未入住;
(3)在黄州城区定居并持有黄州城区公安机关发放的有效期内的《居住证》。
(三)招生办法
1.报名登记
2022年7月1日至15日,由适龄儿童法定监护人登录黄州城区义务教育学校招生管理平台www.hzywzs.com.cn:8008/hzweb,或通过“黄州教育”微信公众号进行网上登记。逾期未填报者,视为已到外地入学。
2.资格审查
从2022年8月1日起截止到8月10日,由适龄儿童法定监护人持相关原始证件及其复印件等资料,分时段到报名登记表上的指定地点进行现场资格审核认定。具体送审资料如下:
(1)黄州城区户籍的适龄儿童,需送审本人及其父母户口簿、不动产证(或不动产登记电子证照)、出生医学证明、疫苗卡、4—6月份的水电气缴费凭证等原件和复印件。暂未办理不动产证的,需提供房管部门正式备案的购房合同和销售不动产统一网络发票(发文之日以前有效)。
(2)非黄州城区户籍但其父母在城区有合法居住房产的适龄儿童,送审资料同(1)。
(3)在城区无合法居住房产但在城区居住的进城务工随迁人员子女,需送审本人及其父母户口簿、出生医学证明、疫苗卡及黄州城区公安机关发放的有效期内的居住证。
3.入户调查
2022年8月15日至19日(暂定,以实际为准),对有合法居住房产并已入住的适龄儿童,在家庭房产信息通过网上大数据比对确认后,由区义招办组织入户调查核实。
4.招生录取
(1)公办小学录取。区义招办根据适龄儿童信息资料审核结果,按入学原则将其分配到相应片区学校。
(2)民办小学录取。按“自愿报名、自主招生、免试入学”原则录取。适龄儿童如需就读,其父母须在黄州城区义务教育学校招生管理平台填报就读志愿(限报一所)后,再到民办小学报名并参加民办小学组织的自主招生。
5.录取告知
8月28日,新生可登录黄州城区义务教育学校招生管理平台查询录取结果,同时,录取名单在录取学校内张榜公布。新生于8月29-31日期间根据学校安排凭户口本到校报到。
四、初中新生入学
(一)招生对象
符合下列条件之一的小学毕业生均可。
(1)具有黄州城区户籍;
(2)在黄州城区有合法居住房产;
(3)父母一方或适龄儿童少年在黄州城区居住并持有黄州城区公安机关发放的有效期内的居住证。
(二)片区划分
与小学片区划分的原则相同。
(三)招生办法
1.报名登记
2022年7月1日至15日,由适龄儿童少年的法定监护人登录黄州城区义务教育学校招生管理平台www.hzywzs.com.cn:8008/hzweb,或“黄州教育”微信公众号进行网上登记。
2.资格审查
(1)城区小学毕业生,从2022年8月1日起截止到8月10日,由入学儿童少年法定监护人持相关证明(要求同小学新生资格审查,但无需医学出生证明和疫苗卡),以毕业小学为单位分批次到报名登记表上的指定地点进行资格审核认定。
(2)符合黄州城区初中入学条件的非城区小学毕业生,于8月10日持相关资料到报名登记表上的指定地点进行资格审核认定。具体要求与小学入学送审资料相同(无需医学出生证明和疫苗卡)。
3.入户调查
2022年8月15日至19日(暂定,以实际为准),对有合法居住房产并已入住的小学毕业生,在家庭房产信息通过网上大数据比对确认后,再由区义招办组织入户调查核实。
4.招生录取
(1)公办初中录取
根据学生信息资料审核结果,按招生原则将其分配到相应片区学校。
(2)民办初中录取
按照“自愿报名、免试入学”的原则录取。民办学校的招生计划、招生简章及招生办法须报黄州城区义务教育招生办公室备案,并向社会公告后实施。小学毕业生可在招生管理平台注册时填报就读志愿(限报一所学校)。如民办初中报名人数大于招生计划数,采取摇号(抽签)派位和学校自主招生相结合的方式录取,摇号(抽签)派位占招生总计划数的40%,自主招生占招生总计划数的60%;如报名人数小于招生计划数的,采取登记注册方式录取。
5.录取告知
8月28日,新生可登录黄州城区义务教育学校招生管理平台查询录取结果,同时,录取名单在录取学校内张榜公布。新生于8月29-31日期间根据学校安排凭户口本到校报到。
五、转插学生入学
(一)转入条件
符合下列条件之一的非黄州城区义务教育学校非起始年级在读学生均可。
1.在黄州城区有合法居住房产并已入住;
2.具有黄州城区户籍;
3.父母一方或适龄儿童少年在黄州城区居住并持有黄州城区公安机关发放的有效期内的居住证。
(二)转学原则
(1)统筹安排原则:凡符合转入条件的学生,原则上由区义招办根据插班生接收计划统筹安排到指定学校就读。
(2)同城不转原则:黄州城区学校之间互不接收、办理学生转学。
(3)先批后转原则:转学手续须经区义招办审批后,学校方可接收学生入校。
(三)申请程序
1.报名登记
2022年7月1日至15日,由适龄儿童少年的法定监护人登录黄州城区义务教育学校招生管理平台www.hzywzs.com.cn:8008/hzweb,或“黄州教育”微信公众号,填报转学插班入学信息。
2.资格审查
2022年8月9、10日,根据报名登记表上指定的时间段,由转学插班的儿童少年法定监护人持原就读学校出具的国编学籍证明、户口簿、不动产证(或不动产登记电子证照)、居住证、水电气缴费凭证等原始证件及复印件,到报名登记表上的指定地点进行资格审核认定。
3.入户调查
2022年8月15日至19日(暂定,以实际为准),对有合法居住房产并已入住的转插生,在家庭房产信息通过网上大数据比对确认后,再由区义招办组织入户调查核实。
4.入学告知
8月28-31日,转插学生可登录黄州城区义务教育学校招生管理平台查询录取结果,凭户口本到校报到。
六、特殊群体入学
(一)随迁子女入学
认真落实《黄冈市人民政府关于加快市区人口增长扩大城市人口规模的实施意见》精神,坚持以公办学校为主安排随迁子女就学,做到“相对就近、免试就读”,保证进城务工人员随迁子女无障碍入学。
(二)残疾儿童少年入学
妥善做好适龄残疾儿童少年教育安置工作,确保“应入尽入”。能随班就读的原则上就近随班就读;不能随班就读但生活基本能自理的,到区特殊教育学校就读;生活完全不能自理的,注册区特殊教育学校学籍,由学校送教上门。
(三)优抚对象子女入学
1.符合条件的黄州城区重点招商企业高级管理人员子女,按照《市经信委 市教育局关于印发<黄冈市区企业“两高”人员子女入学实施办法>的通知》(黄经信字〔2018 〕39号)文件精神执行。
2.符合条件的高层次人才子女入学,按照《市教育局关于印发<黄冈市区引进高层次人才子女入学暂行办法>的通知》(黄教办〔2017〕171号)文件精神执行。
3.符合条件的现役军人子女和黄州城区在编在职消防救援人员子女,按照《黄州城区现役军人子女义务教育优待暂行办法》执行。
4.符合条件的黄州城区疫情防控一线医护人员子女,继续按照《黄州城区疫情防控一线医务人员子女义务教育入学优待实施办法》执行。
七、工作要求
1.加强组织领导。义务教育招生工作是国家赋予各级政府和教育行政部门的法定职责,事关人民群众切身利益和社会稳定。黄州城区义务教育招生工作由区委区政府统一领导,区教育局统筹实施,区义招办具体组织落实。城区各中小学幼儿园务必强化政治意识、大局意识和服务意识,压实任务和责任,加强与区义招办的沟通和配合,切实做好义务教育招生工作的咨询接待和宣传指导,保障社会和谐稳定。
2.营造良好氛围。区教育主管部门和各中小学幼儿园要积极回应社会关切,做好政策解读,让学生、家长和社会充分了解相关政策,多形式及时主动公开招生计划、招生范围、招生程序、报名条件、报名方式、录取结果等信息。黄州城区有关招生政策信息将在招生入学管理平台和“黄州教育”微信公众号上及时公布。
3.严肃招生纪律。严格执行国家义务教育招生政策,严禁组织义务教育招生考试,严禁学校违规宣传、提前招生、擅自招生,严禁起始年级出现大班额。严肃查处违规违纪招生行为,对造成不良影响或严重后果的单位和个人,视情节轻重给予约谈、通报批评、纪律处分,直至追究法律责任。
4.强化安全保障。疫情常态化防控期间,黄州城区各学校和幼儿园要将广大师生和家长的身心健康摆在第一位,在市、区新冠肺炎防控指挥部的统一领导下,根据疫情防控要求,尽可能减少人员大规模流动和聚集。家长及学生要严格按照区义招办指定的时间段分时前往提交资料,以便错峰防疫;要戴好口罩,进门扫码,测量体温,做好登记,保持距离,配合做好疫情防控工作。
附件:
1. 2022年黄州城区小学招生计划
2. 2022年黄州城区初中招生计划
3. 2022年黄州城区插班生安排计划
4. 2022年黄州城区公办小学招生片区
5. 2022年黄州城区公办初中招生片区
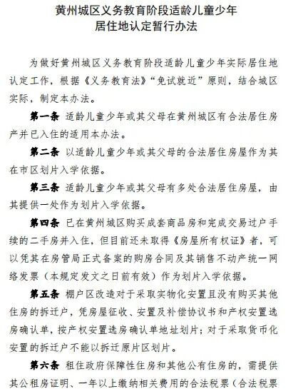
6. 黄州城区义务教育阶段适龄儿童少年居住地认定暂行办法
7. 2022年黄州城区小学招生报名登记表
8. 2022年黄州城区初中招生报名登记表
9. 2022年黄州城区插班生报名登记表
2022年黄州城区公办小学招生片区 1.黄冈思源实验学校(余湾校区): A1片区:赤壁一路以东,新港北路以南、以西,东门路以北;以及黄州大道禹王段(南起禹王街道办,北止新港北路)沿线以东。 A2片区:新港北路至黄婆汊以东,晏家山社区(含晏家山社区)以南,三台河以西,中环路以北。 2.黄冈市明珠学校(小学部): B1片区:明珠大道以东,新港一路以南,三台河以西,新港二路以北。 B2片区:遗爱湖以东,新港二路以南,三台河以西,润湖首府小区(含润湖首府小区)、南湖路以北。 3.黄州思源实验学校(东湖校区): C1片区:西湖三路以东,沿宝塔大道、西湖五路至黄州大道以南,新港大道以西,沿江大道以北。 C2片区:沿江大道六福塆段(东起南湖五路,西止明珠大道)沿线。 4.黄冈市齐安学校(小学部): D1片区:黄州大道(南起涵晖路,北止禹王街道办)以东,黄婆汊路以南,赤壁一路以西,涵晖路至赤壁北路以北。 D2片区:体育路北段(南起中环路,北止汪家冲社区一组)沿线(不含汪家冲社区一组),和黄州大道禹王段(南起中环路,北止区交通局)沿线以西。 5.黄冈市文昌学校(小学部): E片区:沿长河大道、南湖路至明珠大道以东,沿永安路、白潭湖大道、齐安大道至黄冈碧桂园小区(含黄冈碧桂园小区)以南,沿江北一级公路、文昌路、东城路至南湖三路以西,黄州大道以北。 6.黄冈市实验小学: F1片区:阮家凉亭路以东,沿公园路(北段)、龙王山路至七一路(水库段)以南,体育路以西,胜利街以北。 F2片区:体育路以东,涵浑路以南,沿黄泥坂巷(市检察院西侧)至大地社区(主道)以西,胜利街至东门路以北。 7.黄冈市实验小学赤壁校区: G片区:沿江大道以东,中环路以南,中环路(南北向段)至坡仙路以西,赤西路以北;以及望月堤社区上述范围以外的部分。 8.黄冈市东坡小学: H1片区(北区):赤壁一路以东,东门路以南,明珠大道以西,赤壁大道以北。 H2片区(南区):遗爱湖以东,赤壁大道以南,明珠大道以西,新港二路以北。 9.黄冈市第二实验小学: I1片区:沿新港大道、东门路至明珠大道以东,中环路以南,三台河以西,新港一路以北。 I2片区:长河大道以东,沿路口大道、永安路至问津路以南,沿古潭路、赤壁大道至临湖路以西,沿永安路、白潭湖大道至临湖路以北。 10.黄州区实验小学: J片区:沿江大道以东,沿赤西路、公园路、阮家凉亭路至胜利街以南,八一路、宝塔大道以西,西湖一路以北。 11.黄冈市第三实验小学: K1片区:沿江大道以东,华海大道以南,黄州大道以西,新港北路以北;以及沿江大道新河段(南起华海大道,北止唐家渡)沿线。 K2片区:沿江大道万福段(南起中环路,北止新港北路)沿线,中环路西段沿线,体育路北段(南起汪家冲社区一组,北止新港北路)沿线(含汪家冲社区一组),黄州大道禹王段(南起区交通局,北止新港北路)沿线以西。 12.黄冈市第四小学: L片区:西湖三路以东,遗爱湖以南,翠堤路、西湖五路以西,宝塔大道以北。 13.黄州考棚小学: M片区:沿宝塔大道、西湖一路至沿江大道以东,沿八一路、东郊路至红卫路以南,遗爱湖以西,西湖三路以北。 14.黄州区东门学校: N片区:沿八一路、赤壁大道至东郊路以东,沿东门路、涵晖路至赤壁北路以南,沿赤壁一路、赤壁大道至遗爱湖大道以西,红卫路以北。 15.黄州区体育路小学: O片区:沿延年路、七一路(水库段)、黄泥坂巷(市检察院西侧)至大地社区(主道)以东,中环路以南,黄州大道至涵晖路以西,东门路以北;以及潘家湾社区上述范围以外的部分。 16.南湖学校: P片区:东城路至南湖三路以东,文昌路至江北一级公路以南,巴河以西,黄州大道以北;以及兴农社区。 2022年黄州城区公办初中招生片区 1.黄州中学(初中部): a片区:长河大道以东,沿路口大道、永安路至问津路以南,沿古潭路、赤壁大道至临湖路以西,沿永安路、白潭湖大道至临湖路以北。 2.黄州西湖中学(初中部): b片区:沿江大道以东,沿西湖一路、青砖湖路至赤壁大道以南,遗爱湖以西,西湖三路以北。 3.黄冈思源实验学校(初中部): c片区:赤壁一路以东,沿新港北路、黄婆汊至晏家山社区(含晏家山社区)以南,三台河以西,沿东门路、新港大道至赤壁大道以北。 4.黄冈市明珠学校(初中部): d1片区:遗爱湖以东,新港一路以南,三台河以西,润湖首府小区(含润湖首府小区)至南湖路以北。 d2片区:遗爱湖以东,赤壁大道以南,三台河以西,新港一路以北。 5.黄州思源实验学校(初中部): e1片区:西湖三路以东,遗爱湖以南,新港大道以西,沿江大道以北。 e2片区:沿江大道六福塆段(东起南湖五路,西止明珠大道)沿线。 6.黄冈市齐安学校(初中部): f片区:黄州大道以东,沿中环路、赤壁一路至东门路以南,新港大道以西,赤壁大道以北。 7.黄冈市文昌学校(初中部): g片区:沿长河大道、南湖路至明珠大道以东,沿永安路、白潭湖大道、齐安大道至黄冈碧桂园小区(含黄冈碧桂园小区)以南,江北一级公路至沿江线以西,黄州大道以北;以及兴农社区。 8.黄冈实验中学: h片区:沿江大道以东,新港北路以南,沿赤壁一路、中环路至黄州大道以西,沿赤西路、公园路、龙王山路、七一路(水库段)、体育路(南段)、胜利街、八一路至赤壁大道以北;以及原新河中学招生片区。 9.启黄中学: i1片区:沿江大道以东,沿赤西路、公园路、龙王山路至七一路(水库段)以南,沿体育路(南段)、胜利街至八一路以西,八一路以北。 i2片区:沿江大道以东,八一路以南,青砖湖路以西,西湖一路以北。 2022年黄州城区义务教育招生答疑











